]> ISO/IEC 19776-3:202X Extensible 3D (X3D) encodings - Part 3: Compressed binary encoding - 4 Concepts

Extensible 3D (X3D) encodings
Part 3: Compressed binary encoding

4 Concepts

--- X3D separator bar ---

cube 4.1 Introduction and topics

4.1.1 Introduction

This clause describes key concepts in this part of ISO/IEC 19776. This includes how the X3D constructs defined in ISO/IEC 19775-1 X3D Architecture are encoded as a compressed binary file.

4.1.2 Topics

Table 4.1 lists the topics is this clause.

Table 4.1 — Topics in this clause

4.1 Introduction and topics
  4.1.1 Introduction
  4.1.2 Topics
  4.1.3 Conventions used

4.2 Overview
  4.2.1 Introduction
  4.2.2 The structure of an X3D file
  4.2.3 X3D canonical form
  4.2.4 Header
  4.2.5 Prototype representations

4.3 Compressing X3D binary files
  4.3.1 Node compressors
    4.3.1.1 Process overview
    4.3.1.2 Compression
    4.3.1.3 Preservation
    4.3.1.4 User-specified parameters
  4.3.2 Additional field compression
  4.3.3 XML binary compression using Fast infoset

4.4 Decompressing X3D binary files
  4.4.1 XML binary decompression using Fast infoset
  4.4.2 Field decompression
  4.4.3 Node decompressors
    4.4.3.1 Process overview
    4.4.3.2 Decompression
    4.4.3.3 Preservation

4.5 X3D files and the World Wide Web
  4.5.1 gzip and zip compression
  4.5.2 File extensions and MIME types
  4.5.3 glTF models and glb compressed models

4.1.3 Conventions used

The following conventions are used throughout this part of ISO/IEC 19776:

Italics are used for event and field names, and are also used when new terms are introduced and equation variables are referenced.

A fixed-space font is used for URL addresses and source code examples. ISO/IEC 19776 Compressed binary encoding examples appear in bold, fixed-space font.

Node type names are appropriately capitalized ( e.g., "The Billboard node is a grouping node..."). However, the concept of the node is often referred to in lower case in order to refer to the semantics of the node, not the node itself ( e.g., "To rotate the billboard...").

The form "0xhh" expresses a byte as a hexadecimal number representing the bit configuration for that byte.

Normative references and informative Bibliography entries are linked via document identifiers.

EXAMPLE 
    Functional requirements are defined by ISO/IEC 19775-1 X3D Architecture.

cube4.2 Overview

4.2.1 Introduction

This X3D encoding provides a compact transmission format that minimizes delivery size and maximizes parsing speed while following the precepts of XML (see XML). Privacy and ownership protections are optionally provided using XML security mechanisms.

There is an essential one-to-one match between the nodes and fields of the abstract X3D scene graph and corresponding constructs in the Compressed binary encoding. This section describes the design patterns that govern the correspondence.

The following compression steps (as depicted in Figure 4.1) are performed as part of the Compressed binary encoding. The actual processing order and methods of accomplishment may vary between applications. An implementation may skip any step so long as the resultant compressed binary file is the same as if these steps were followed.

  1. Optional compression of nodes and their children.
  2. Conversion of X3D scene into .x3d XML encoding as specified in ISO/IEC 19776-1, either as a file or alternatively as an XML-based memory representation
  3. Normalizing XML structures by applying X3D canonicalization (see 4.2.3 X3D canonical form) as an alternate formulation for XML canonicalization (see XML_CANONICALIZATION).
  4. Optional encryption and/or digital authentication of scene fragments using XML encryption (see XML_ENCRYPTION) and XML signature (see XML_SIGNATURE).
  5. XML-based compression using Fast infoset algorithms as specified in ISO/IEC 24824-1 Fast Infoset.
  6. Optional gzip compression of entire compressed scene as specified in 4.5.1 gzip compression.
Compression Data Flow

Figure 4.1 — Compression data flow/production chain

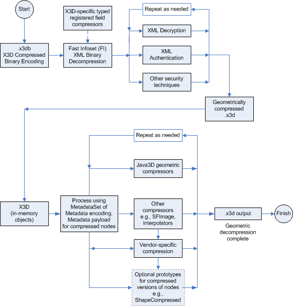
The following decompression steps (as depicted in Figure 4.2) are performed as part of the Compressed binary encoding. The actual processing order and methods of accomplishment may vary between applications. An implementation may skip any step so long as the resultant .X3D encoded file is the same as if these steps were followed.

  1. Optional gzip decompression of entire compressed scene as specified in 4.5.1 gzip compression.
  2. XML-based decompression using Fast infoset algorithms as specified in ISO/IEC 24824-1 Fast Infoset.
  3. Optional decryption and/or digital authentication of scene fragments using XML encryption (see XML_ENCRYPTION) and XML signature (see XML_SIGNATURE).
  4. Optional renormalizing XML structures by applying X3D canonicalization (see 4.2.3 X3D canonical form) as an alternate formulation for XML canonicalization (see XML_CANONICALIZATION).
  5. Conversion of X3D scene into .x3d XML encoding as specified in ISO/IEC 19776-1, either as a file or alternatively as an XML-based memory representation.
  6. Optional decompression of nodes and their children.
Deompression Data Flow

Figure 4.2 — Decompression data flow/production chain


TODO: has ISO finally restored the registry? Need to confirm and correct the following references and links (see Mantis 1439).

A registry of node compression methods is maintained under, and using the established procedures of, the ISO International Registration Authority for Items. A file conforming to this part of ISO/IEC 19776 includes only compressors that have been standardized or have been approved for inclusion in the registry. See Annex B Node compressor registry for more information on registered node compressors.

NOTE  Contact information for the ISO-designated Registration Authority for Items registered under the ISO/IEC 9973 procedures is available at the ISO Maintenance Agencies and Registration Authorities web site:  https://www.iso.ch/iso/standards_development/maintenance_agencies.htm.

ISO/IEC 24824-1 Fast Infoset specifies the technique used to encode a binary stream representing an X3D scene graph. This technique has the name Fast infoset. Conceptually, an XML-encoded canonical X3D document (possibly further modified by node compressors) is passed to a Fast infoset processor to write the binary stream.

4.2.2 The structure of an X3D file

An X3D file is structured as specified in ISO/IEC 19775-1 X3D Architecture.

Conceptually, the X3D scene input to the Fast infoset encoder is an XML-encoded document with certain restrictions.

4.2.3 X3D canonical form

X3D canonical form eliminates file ambiguities that have no impact on the 3D content but which otherwise would negatively impact security issues, information-theoretic compression, or parsing performance.

X3D canonical form is based on Canonical XML (see XML_CANONICALIZATION) which specifically allows modification to the default XML canonicalization rules. This provides the ability to establish equivalence between differently formatted (but functionally identical) XML documents. This approach also supports X3D models that are multi-namespace documents, including elements and attributes from other XML vocabularies (see XML_NAMESPACES). This capability is required for the application of XML Encryption (see XML_ENCRYPTION) or XML Signature (see XML_SIGNATURE) syntax and processing techniques.

The following X3D canonicalization restrictions are applied to an X3D scene (or scene fragment) prior to encryption, signature or compression:

  1. Whitespace rules:
    1. Whitespace is defined as carriage-return, line-feed, space, tab, and comma characters. Whitespace separates all MF-type array values, including individual element values within MFString arrays.
    2. All whitespace characters are converted to a normalized (single-occurrence) blank character with no leading or trailing whitespace.
    3. All literal characters within an SFString value are retained verbatim.
    4. All literal characters within MFString array values are retained verbatim.
  2. Double-quote and single-quote characters:
    1. Individual MFString array values are bounded by "double-quote" characters, each separated by a single space.
    2. The overall MFString attribute is contained within 'single-quote' characters.

    EXAMPLE 1  <NavigationInfo type='"WALK" "EXAMINE" "ANY"'/>

    1. Single-quote characters within an MFString value are replaced by the &#8242; character entity.
    2. Double-quote characters within an MFString value are replaced by the &#34; character entity (and escaped by a leading backslash "\" character).
    3. XML &quot; character references that delimit individual strings in an MFString array are converted to double-quote characters.

      EXAMPLE 1  <Text string=' "\&quot;Hello, quotation marks\&quot;" "Line 2 has no quotation marks" '/> displays the following two lines:

          “Hello, quotation marks”
          Line 2 has no quotation marks

  3. A default or substitute DOCTYPE statement (as specified in Annex A of ISO/IEC 19776-1) is often included following the <?xml version="1.0" encoding="UTF-8"?> header in canonical XML form. The DOCTYPE statement is not included in the Compressed binary encoding.

  4. Default or substitute X3D schema attributes (see Annex B of ISO/IEC 19776-1) are often included in the root <X3D> element. X3D schema attributes are not included in the Compressed binary encoding.

  5. Floating point and double precision.
    1. Floating point values are not converted to or from scientific notation; instead they retain their original form.
    2. Numeric values using scientific notation use a lower-case 'e' character.
    3. Leading plus signs are omitted, both for mantissa and exponent.

    EXAMPLE 2  2.004e3 (equal to 2004.0).

    1. Decompressed values shall be numerically equal to, but need not necessarily match the form of, the original values.
    2. Excess leading zeros, tens place or higher, are omitted.
    3. Trailing zeros are omitted in the mantissa.
    4. If there are no digits following the decimal point, the decimal point shall be omitted.
  6. Attributes with empty values are eliminated. Attributes with default values are eliminated in order to reduce encoded file size. Default values can be determined from the X3D DTD (see Annex A of ISO/IEC 19776-1) or X3D schema (see Annex B of ISO/IEC 19776-1). This rule supersedes the XML canonicalization rule that all attribute values are provided.
  7. Attribute-value pairs for DEF, USE and (non-default) containerField shall appear before other attributes, which then follow in alphabetic order. This ordering typically provides higher parsing performance during subsequent decoding. This step supersedes the XML canonicalization rule that all attribute values are provided in alphabetic order.
  8. All MFNode content for a child field shall be provided in a contiguous block with no intermixed containerField usage.

    EXAMPLE 3  The following code exhibits X3D not in this form:

          <Collision>
             <Shape containerField="children" />
             <Shape containerField="proxy" />
             <Shape containerField="children" />
          </Collision>

    The proper child-element grouping for canonical form is:

          <Collision>
             <Shape containerField="proxy" />
             <Shape containerField="children" />
             <Shape containerField="children" />
          </Collision>
  9. Since default values for the Compressed binary encoding are lossless, comments are always preserved. Leading and trailing whitespace characters are omitted, and contained whitespace characters are normalized. An author may decide to strip one or more comments prior to canonicalization.
  10. SFImage data first includes three SFInt32 values for width, height and number of components, followed by pixel values written in hexadecimal form separated by normalized whitespace.
  11. SFInt32 and MFInt32 values will be converted to decimal form if in hexadecimal form.
  12. Empty tag pairs consisting solely of a start-tag element and an end-tag element are replaced with a single empty-element tag.

    EXAMPLE 4  The construct:

    <Group DEF="someDEF" class="someClass"></Group>

    is converted to:

    <Group DEF="someDEF" class="someClass"/>

  13. CDATA sections (typically, ECMAScript or shader source code) are not converted into character entities. This step supersedes the XML canonicalization rule that CDATA sections are replaced with their character content.
  14. Names of nodes and attributes shall be correctly spelled and capitalized, as defined in the corresponding X3D XML schema.
  15. Except where specifically overridden by the preceding rules, apply the rules of XML canonicalization, summarized here:
    1. comments are retained with whitespace normalized
    2. normalize line feeds
    3. normalize attribute values
    4. resolve character and parsed entity references
    5. sort attributes lexicographically
  16. X3D scenes in canonical form shall be well-formed, validated XML. This property is a prerequisite to subsequent XML-based compression techniques.

4.2.4 Header

The header follows the Fast infoset rules for header declaration as defined in 12.3 of ISO/IEC 24824-1 Fast Infoset.

A valid Compressed binary encoded file shall contain either an XML file declaration (see XML) followed by the Fast infoset header bits '11100000000000000000000000000000000' or just the Fast infoset header bits.

EXAMPLE 1  <?xml encoding='finf'?>'11100000000000000000000000000000000'

EXAMPLE 2  <?xml version='1.0' encoding='finf' standalone='yes'> '11100000000000000000000000000000000'

Other XML header elements like the DTD or schema definition are encoded using standard Fast infoset mechanisms.

Two additional fields are appended to the X3D tag to denote Compressed binary version information. These attributes are:

<X3D type accessType
binaryVersion="4.0"
serializerVersion="Fast infoset 2004"
>
   
</X3D>
SFString
SFString
 
[initializeOnly]
[initializeOnly]
 

4.2.5 Prototype representations

All Prototype-related elements are treated in a manner consistent with the representations of the X3D XML encoding. Thus, Prototype instances are treated as ProtoInstance node constructions in XML.

EXAMPLE

  <ProtoDeclare name="ExampleSensor">
   <ProtoInterface>
     <field accessType="initializeOnly" name="enabled" type="SFBool" value="true"/>
   </ProtoInterface>
   <ProtoBody>
     <TouchSensor description="touch to activate">
      <IS>
       <connect nodeField="enabled" protoField="enabled"/>
      </IS>
     </TouchSensor>
    </ProtoBody>
   </ProtoDeclare>
   <ProtoInstance name="ExampleSensor">
    <fieldValue name="enabled" value="false"/>
   </ProtoInstance>


      

The following "native-tag" representation is not legal and shall not be used within the Compressed binary encoding:

   <ExampleSensor enabled="false"/>

4.3 Compressing X3D binary files

4.3.1 Node compressors

4.3.1.1 Process overview

Node compressors are responsible for compressing a node and all its children. Typically, this compressor has domain-specific knowledge about how to compress a node's data.

EXAMPLE  Geometric compression techniques may be used to store an IndexedFaceSet more compactly.

The compressor shall restore the exact same scenegraph structure as was compressed, including any ProtoInstance usage. In addition, no reordering of data is allowed; i.e., vertex values in a Coordinate node point array shall not change ordinal position.

A compressor shall only be assigned to handle a single node and all its children. Other constructs, like Prototypes and Routes, may not be compressed using node compressors. Furthermore, nodes that implement the X3DScriptNode or X3DProgrammableShaderObject shall not be assigned a node compressor. A node compressor can be used to compress the child nodes of these node types.

Node compressors shall not be nested. A provided node compressor shall handle all of the children nodes for that node type. A compressor may leave a node or field unaltered in the compressed stream.

4.3.1.2 Compression

A node compressor transforms a scenegraph fragment using the following steps:

  1. Create a MetadataSet named ".x3db" with a default reference of "Web3D". This value may be omitted to further reduce size.
  2. Move user specified-metadata (if any) to become the first child of the created MetadataSet. This step is ignored if no user-specified metadata is provided.
  3. Add a MetadataInteger entry for the encoding, named "encoding" with an integral value attribute. This must be an encoder specified in Annex B Node compressors. It is suggested that the value for the reference field of the MetadataInteger node be a URI, pointing to further information for that encoder.
  4. Add a MetadataInteger entry for the resulting compressed data, named "payload".
  5. Remove fields from the original scene graph handled by the encoder. Leave all remaining scene graph structure intact.
  6. Add Encoder-specific metadata. Only one MetadataSet node is allowed at this level and it shall be named "Encoder Metadata".

EXAMPLE  The following illustrates compressing an IndexedFaceSet

An IndexedFaceSet containing a MetadataString and a Coordinate node are to be compressed using a geometric compression algorithm (encoding 1). The input scene graph looks like this:

<IndexedFaceSet coordIndex="0, 1, 2, 3, 4, 5, -1">
  <MetadataString name="myData" value="myValue">
  <Coordinate DEF="COORD" point="1.0 2.0 3.0, 4.0 5.0 6.0">
</IndexedFaceSet>

The geometric encoder compresses and encodes the coordIndex and point fields into the payload section. The resulting form sent to Fast infoset looks like this:

<IndexedFaceSet>
  <MetadataSet name=".x3db" reference="Web3D">
    <MetadataString name="myData" value="myValue"/>
    <MetadataInteger name="encoding" value="1">
    <MetadataInteger name="payload" value= " the compressed and encoded coordIndex and point fields">
    <MetadataSet name="Encoder Metadata">
      <MetadataSet name="MyEncoderMetadata">
        <MetadataString name="rate" value="12:1"/>
      </MetadataSet>
    </MetadataSet>
  </MetadataSet>
  <Coordinate DEF="COORD" point="1.0 2.0 3.0 4.0 5.0 6.0">
</IndexedFaceSet>

Then the final form parsed by a decoder engine of X3D files encoded in the Compressed binary encoding is:

<IndexedFaceSet coordIndex="0, 1, 2, 3, 4, 5, -1">
  <MetadataString name="myData" value="myValue"/>
  <Coordinate DEF="COORD" point="1.0 2.0 3.0, 4.0 5.0 6.0">
</IndexedFaceSet>

4.3.1.3 Preservation

An optional MetadataString may be specified before the encoding MetadataInteger name using the keyword "preserved". If the corresponding "preserved" keyword is specified, the decompressed form shall retain all ".x3db" MetadataSet data including the payload in addition to the uncompressed values in the original node. The user's metadata is retained but will not be returned to its original location.

EXAMPLE  The following example illustrates compressing an IndexedFaceSet with preserved parameters

An IndexedFaceSet containing a MetadataString and a Coordinate node is to be compressed using a geometric-compression algorithm (encoding 1). The input scene graph looks like this:

<IndexedFaceSet coordIndex="...">
  <MetadataSet name=".x3db" reference="Web3D">
    <MetadataString name="myData" value="myValue"/>
    <MetadataInteger name="preserved" value="true">
    <MetadataInteger name="encoding" value="1"/>
    <MetadataSet name="Encoder Metadata">
      <MetadataString name="lossy" value="true"/>
      <MetadataString name="coordinateBits" value="15"/>
      <MetadataString name="normalBits" value="6"/>
      <MetadataString name="colorBits" value="9"/>
      <MetadataString name="textureBits" value="9"/>
    </MetadataSet>
  </MetadataSet>
  <Coordinate DEF="COORD" point="...">
</IndexedFaceSet>

The compressed X3D canonical form sent to Fast infoset looks like this:

<IndexedFaceSet>
  <MetadataSet name=".x3db" reference="Web3D">
    <MetadataString name="myData" value="myValue"/>
    <MetadataInteger name="encoding" value="1">
    <MetadataInteger name="payload" value=" the compressed and encoded coordIndex and point fields">
    <MetadataSet name="Encoder Metadata">
      <MetadataSet name="MyEncoderMetadata">
        <MetadataString name="lossy" value="true"/>
        <MetadataString name="coordinateBits" value="15"/>
        <MetadataString name="normalBits" value="6"/>
        <MetadataString name="colorBits" value="9"/>
        <MetadataString name="textureBits" value="9"/>
      </MetadataSet>
    </MetadataSet>
  </MetadataSet>
  <Coordinate DEF="COORD" point="...">
</IndexedFaceSet>

The final form parsed by the X3D engine is:

<IndexedFaceSet coordIndex="0, 1, 2, 3, 4, 5, -1">
  <MetadataSet name=".x3db" reference="Web3D">
    <MetadataString name="myData" value="myValue"/>
    <MetadataInteger name="encoding" value="1">
    <MetadataSet name="Encoder Metadata">
      <MetadataSet name="MyEncoderMetadata">
        <MetadataString name="lossy" value="true"/>
        <MetadataString name="coordinateBits" value="15"/>
        <MetadataString name="normalBits" value="6"/>
        <MetadataString name="colorBits" value="9"/>
        <MetadataString name="textureBits" value="9"/>
      </MetadataSet>
    </MetadataSet>
  </MetadataSet>
  <Coordinate DEF="COORD" point="1.0 2.0 3.0 4.0 5.0 6.0"/>
</IndexedFaceSet>

4.3.1.4 User-specified parameters

An X3D Compressed binary processor compressing a node that already contains a MetadataSet with the name ".x3db" and reference "Web3D" shall generate the payload block using the specified encoder and Encoder Metadata parameters. Any unknown or incorrect values may be ignored for compression purposes.

4.3.2 Additional field compression

Further type-specific field compression is specified in 5 Encoding of fields. Table A.2.5 specifies the indices to use for each algorithm.

4.3.3 XML binary compression using Fast infoset

This part of ISO/IEC 19776 uses Fast infoset to serialize and compress an X3D document. It uses several techniques that reduce the size of an X3D document and that increase the speed of creating and processing such documents. These techniques are based on the use of vocabulary tables that allow small (typically) integer values (vocabulary table indexes) to be used instead of character strings.

EXAMPLE 1  Character strings that form the names of nodes or fields in an X3D document.

The tables that apply to this part of ISO/IEC 19776 are specified in Annex A Fast infoset tables.

A further optimization uses the encoding algorithm vocabulary table. This table identifies specialized encodings that can be employed for commonly occurring strings, again with a number of built-in algorithms.

EXAMPLE 2  If there is a string that looks like the decimal representation of an integer in the range -32768 to 32767, that string can be encoded by identifying that this vocabulary table is being used, giving the vocabulary table index, and then encoding the integer as a two-octet signed integer. Floating-point numbers and arrays of such numbers can be supported in the same way.

This part of ISO/IEC 19776 defines several unique encoders for X3D that utilize type-aware knowledge to further compress data. Details are specified in 5 Encoding of fields.

Use of XML Signature and XML Encryption is documented within the context of examples in Annex C Examples.

cube 4.4 Decompressing X3D binary files

4.4.1 XML binary decompression using Fast infoset

This part of ISO/IEC 19776 uses Fast infoset to deserialize and uncompress an X3D document. The tables that apply to this part of ISO/IEC 19776 are specified in Annex A Fast infoset tables.

The encoding algorithm vocabulary table is used to reference built-in algorithms to decompress field values.

This part of ISO/IEC 19776 defines several unique encoders for X3D that utilize type-aware knowledge to further compress data. Details are specified in 5 Encoding of fields.

4.4.2 Field decompression

Type-specific field decompression is handled by the registered field encoders specified in 5 Encoding of fields.

4.4.3 Node decompressors

Type-specific field decompression is handled by the registered field encoders specified in 5 Encoding of fields.

4.4.3.1 Process overview

Node compressors are responsible for decompressing a node and all its children. Typically, this decompressor has domain-specific knowledge about how to decompress a node's data.

The decompressor shall restore the exact same scenegraph structure as was compressed, including any ProtoInstance usage. In addition, no reordering of data is allowed; e.g., vertex values in a Coordinate node point array shall not change ordinal position.

A decompressor shall only be assigned to handle a single node and all its children. Other constructs, like Prototypes and Routes, may not be compressed using node compressors. Furthermore, nodes that implement the X3DScriptNode or X3DProgrammableShaderObject shall not be assigned a node compressor. A node decompressor can be used to decompress the child nodes of these node types.

Node decompressors shall not be nested. A provided node decompressor shall handle all of the children nodes for that node type.

4.4.3.2 Decompression

A node decompressor transforms a compressed scenegraph fragment using the following steps:

  1. Read encoder-specific metadata. This metadata does not go into the decompressed stream.
  2. If ".x3db" MetadataSet preservation was not specified, move user-specified metadata back to its original position as immediate child of the parent node and remove MetadataSet node.
  3. If ".x3db" MetadataSet preservation was specified, retain MetadataSet as specified in compressed form. User metadata will have moved locations.
  4. Restore the exact original scenegraph structure using the payload data and the unprocessed nodes and fields.

If MetadataSet preservation was specified, see 4.4.3.3 Preservation.

Example  The following illustrates decompressing an IndexedFaceSet:

An IndexedFaceSet node containing a MetadataString node and a Coordinate node are to be compressed using a geometric compression algorithm (encoding 1). The input scenegraph from FastInfoSet looks like this:

<IndexedFaceSet>
  <MetadataSet name=".x3db" reference="Web3D">
    <MetadataString name="myData" value ="myValue">
    <MetadataInteger name="encoding" value="1">
    <MetadataInteger name="payload" value=" the compressed and encoded coordIndex and point fields as a binary payload block">
    <MetadataSet name="Encoder Metadata">
      <MetadataSet name="MyEncoderMetadata">
        <MetadataString name="rate" value="12:1">
      </MetadataSet>
    </MetadataSet>
  </MetadataSet>
  <Coordinate DEF="COORD">
</IndexedFaceSet>

The .x3db MetadataSet is removed and the user's metadata placed back in its original position. Then the final form parsed by a decoder engine of X3D files encoded in the Compressed binary encoding is:

<IndexedFaceSet coordIndex="0, 1, 2, 3, 4, 5, -1">
  <MetadataString name="myData" value="myValue">
  <Coordinate DEF="COORD" point="1.0 2.0 3.0, 4.0 5.0 6.0">
</IndexedFaceSet>

4.4.3.3 Preservation

If the preserved keyword was used when encoding, the .x3db MetadataSet node will be retained in the decompressed stream. The user's metadata will be retained but will not be returned to its original position.

EXAMPLE  The decompressed X3D form returned from Fast infoset looks like this:

<IndexedFaceSet>
  <MetadataSet name=".x3db" reference="Web3D">
    <MetadataString name="myData" value ="myValue">
    <MetadataInteger name="encoding" value="1">
    <MetadataInteger name="payload" value=" the compressed and encoded coordIndex and point fields as a binary payload block">
    <MetadataSet name="Encoder Metadata">
      <MetadataSet name="Binary Params">
        <MetadataString name="lossy" value="true">
        <MetadataString name="coordinateBits" value="15">
        <MetadataString name="normalBits" value="6">
        <MetadataString name="colorBits" value="9">
        <MetadataString name="textureBits" value="9">
      </MetadataSet>
    </MetadataSet>
  </MetadataSet>
  <Coordinate DEF="COORD" point="...">
</IndexedFaceSet>

After the geometry decompressor converts the payload into X3D, the final form parsed by the X3D engine is:

<IndexedFaceSet coordIndex="...">
  <MetadataSet name=".x3db" reference="Web3D">
    <MetadataString name="myData" value ="myValue">
    <MetadataInteger name="encoding" value="1">
    <MetadataSet name="Encoder Metadata">
      <MetadataSet name="Binary Params">
        <MetadataString name="lossy" value="true">
        <MetadataString name="coordinateBits" value="15">
        <MetadataString name="normalBits" value="6">
        <MetadataString name="colorBits" value="9">
        <MetadataString name="textureBits" value="9">
      </MetadataSet>
    </MetadataSet>
  </MetadataSet>
  <Coordinate DEF="COORD" point="...">
</IndexedFaceSet>

The original user metadata is retained but now resides as a child of the MetadataSet with the name ".x3db".

cube 4.5 X3D files and the World Wide Web

4.5.1 gzip and zip compression

An optional final step is gzip compression of the entire compressed scene as specified in RFC1952. This step supports global compression, while the other compression techniques described in this part of ISO/IEC 19776 are localized to individual chunks of data.

NOTE  The application of gzip or zip compression to compressed binary encoded scenes can increase overall file size, and may have a negative impact on parser processing performance during decompression.

4.5.2 File extensions and MIME types

Compressed binary encoded files shall use the file extension ".x3db". The MIME-type associated with that binary compressed X3D encoded file is "model/x3d+binary".

Compressed binary encoded files that have also been "gzipped" shall use a file extension of ".x3db.gz". The MIME type is "model/x3d+binary". The content-encoding value is "gzip".

The concept of MIME types is defined in RFC2077.

4.5.3 glTF models and glb compressed models

X3D Inline nodes are allowed to reference glTF files in the url field, with expected file extensions of .gltf and .glb (glTF binary). Using .glb or other compressed file formats can sometimes reduce the overall file size of multiple models composed into a single world.

NOTE.  Of related interest is that .glb files offer additional geometric compression that is independent of X3D techniques.

--- X3D separator bar ---